扫描二维码-访问手机版
   
 手机版网址 sp.kq133.com/F1

药店培训教材:腹泻病症分型及安全用药

2018-08-13   作者:刘盛辉    来源: 广东药圣堂   访问量:429    在线投稿
【导读】腹泻是指排便在一日内超过3次,或粪便中脂肪成分增多,或带有未消化的食物、黏液、脓血。腹泻可发生于婴幼儿、儿童、成年人及中老年人各个年龄段群体。临床常将腹泻分为急、慢性两种类型,超过2个月者属慢性腹泻。



立秋过后白昼温差大,近日,一朋友腹泻不止,一上厕所就是半个小时,一连几天这样完全拉脱了,真是应了那句“好汉扛不住三泡稀”。这么热的天,再遇上腹泻着实让人不爽!

 

腹泻是指排便在一日内超过3次,或粪便中脂肪成分增多,或带有未消化的食物、黏液、脓血。腹泻可发生于婴幼儿、儿童、成年人及中老年人各个年龄段群体。临床常将腹泻分为急、慢性两种类型,超过2个月者属慢性腹泻。

 

临床表现

腹泻常见病症分型及排出的粪便性状表现如下:


640.webp (1).jpg

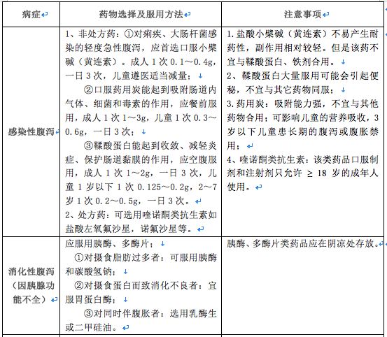
药物治疗


640.webp (2).jpg

温馨提示

1. 止泻同时,实施对因治疗不可忽视,应积极就诊查找腹泻的真实病因。

 

2.腹泻常可导致钾离子流失过多,应及时补充水和电解质,特别注意补充钾盐。

 

3.腹泻时由于大量排出水分,使血液黏稠,可诱发脑动脉闭塞、脑血流不足、脑梗死,应给予关注。

 

4.WHO和联合国儿童基金会(UN ICEF) 2005年联合发表的《腹泻病治疗指南》中强调两点:①强调口服补液(ORS)的重要性;②强调所有患儿在腹泻发生时及早补锌。

 

5. 小儿腹泻家庭治疗四原则

 

(1)补锌。一些研究表明,补锌可有利于缩短腹泻病程、减轻病情,并预防和降低随后几个月内腹泻的发生率,所以,WHO推荐发展中国家5岁以下的腹泻儿童补充锌。急性腹泻病在孩子能够进食后就予以补充,6个月~5岁儿童20mg/d,持续10~14日相这个推荐量相当于硫酸锌100mg,葡萄糖酸锌140mg。6个月以下的婴儿补充量减少至10mg/d。

 

(2)继续喂养,以预防营养不良:母乳喂养儿继续母乳喂养,母乳不会加重腹泻病情。

 

非母乳喂养儿继续食用患儿日常食物,每日加餐1次,直至腹泻停止后2周。

 

(3)给患者口服足够的液体以预防脱水:①饮食调整:母乳喂养儿增加喂养次数和时间,还可另外添加ORS或清洁水。非母乳喂养儿可1次或多次喂ORS、食物类液体(如汤、米汤和酸奶饮料)或清洁水。②ORS的使用:要教会母亲如何调制ORS和喂ORS,家中应备有2袋ORS。③小儿腹泻喂水量的调整:每次腹泻后,2岁以下患儿予50~100ml;2岁以上100~200ml;少量多次,如孩子呕吐,停10min后再喂,但要喂得慢些,直至腹泻停止。

 

(4)密切观察病情:若患儿症状不见好转或出现下列任何一种症状,应找医师诊治:①腹泻次数和量增加;②不能正常饮食;③频繁呕吐;④发热;⑤明显口渴;⑥粪便带血。


2万家药店招聘,6万名药师求职,上康强医疗人才网 www.kq36.com


发表评论
热门评论

暂无热门评论

最新评论

暂无最新评论

    【免责声明】本文仅代表作者本人观点,与康强药师网无关。康强药师网站对文中陈述、观点判断保持中立,不对所包含内容的准确性、可靠性或完整性提供任何明示或暗示的保证。请读者仅作参考,并请自行承担全部责任。

热门图片

本周 本月 

热门资讯

本周 本月